游戏开发论坛

 找回密码
 立即注册
搜索
查看: 2463|回复: 1

完美世界研运部门全球整合 征程再进一步

[复制链接]

8360

主题

9283

帖子

2万

积分

论坛元老

Rank: 8Rank: 8

积分
29945
发表于 2016-4-12 17:56:53 | 显示全部楼层 |阅读模式
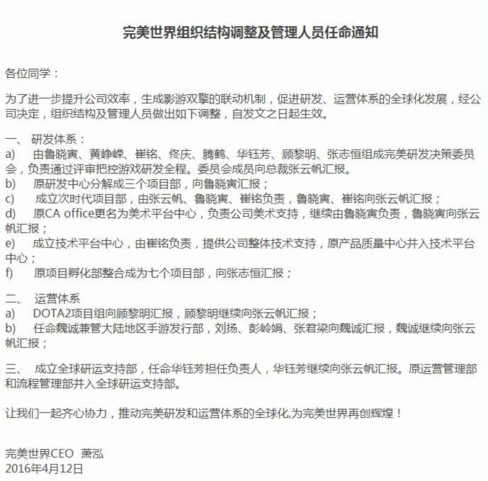
  4月12日,完美世界宣布进行组织架构调整,这是继3月31日证监会批准完美世界与完美环球合并上市以来,最新的信息披露。

  从整体来看,完美世界对研发体系和运营体系进行了重新规划,使之更加契合不断发展的市场环境,而更为重要的是:由运营管理部与流程管理部合并成立全球研运支持部,促进海内外研发运营体系的合理发展。

image001.jpg

  从这份内部流出的公告可以发现,完美世界更加重视国内市场与国外市场的协调运作,同步地统一分配资源,使整个企业的业务更加清晰,可以获得更多资源以及人力物力的支持。

  完美走向世界 中国力量备受瞩目

  从客户端网络游戏(以下简称端游)开始,中国企业在世界游戏领域内的影响力逐步提升,催生了一批海外上市企业,中国力量备受瞩目。然而随着全世界PC保有量的不断提升以及移动互联网的兴起,中国老牌游戏企业均在不同程度地经历转型阵痛。

  腾讯在迎接移动互联网大潮采用的是开放平台式转型,由研发企业逐步向流量入口、渠道转变,这种转变充分利用了腾讯在即时通讯软件领域的优势,随着微信成为不可或缺的社交工具,腾讯的转型方向逐渐清晰明了,腾讯目前的游戏业务主要为游戏代理以及游戏联运。

  网易则是一家研发能力出众的国内企业,凭借出色的游戏内涵以及端游时代积累的用户口碑,迅速占领市场。从最近几次网易的大的动作来看,网易是将自身定位为以中国大陆为核心的游戏发行企业,从引进海外优质游戏产品的数量与质量来看,其自研产品比重逐步下降。网易的战略中心还停留在中国大陆市场,海外拓展仅是浅尝辄止。

  完美世界在迎接移动互联网浪潮冲击时采用了较为稳妥的办法。首先,在各自不同的国家或地区推出符合当地情况的游戏产品,进而获得高额回报。其次,鼓励内部创业,设立控股子公司,让有想法的员工一展才华。最后,全球研运一体化战略的稳步实施,令完美世界具备了全球研发、全球发行,同步上线游戏产品的优势。相比其他国内端游时代的游戏巨头来说,这种全球化运营模式下的转型稳扎稳打,通过扩大游戏的发行区域全面挖掘游戏的价值,有效降低经营风险。为了加速全球化进程,本次组织架构调整切中要点。

  据《2014 年中国游戏产业海外市场报告》显示,在中国自主研发客户端网络游戏海外市场收入中,完美世界贡献的收入在整体海外收入中占比21.9%,位居首位。

image003.png

  以点带面勾勒全球化整体布局

  虽然有了十余年高速发展,但不得不承认,中国游戏产品的整体研发能力和影响力还稍逊于美国、日本等发达地区。此外,中西方的文化差异也令中国企业海外拓展面临诸多困难。

  此前中国游戏企业的海外拓展模式较为单一,要么与当地具备实力的企业合作,要么自身进行海外事业的开拓。自2010年以来,中国资本在全世界的影响力大为提升,其中游戏企业对外投资或收购事件逐年增多。而完美世界就是竞相追逐海外优质团队的众多中国企业佼佼者之一,尚仅有腾讯可以媲美。完美世界通过在海外建立子公司和收购海外公司、开发商及研发团队等方式,目前已在欧洲、亚洲、北美洲等海外国家或地区拥有20 家子公司。

  完美世界并非盲目收购海外企业,而无一不是以补足自身业务能力以及拓展新业务为目标,例如完美世界在主机游戏的布局等。此外,完美世界还在积极布局手游研发,内部成立孵化项目组,本次组织架构调整也有所涉及。

  中国企业未来势必会引领世界潮流

  中国力量虽然引得各方关注,但依然是资本导向居多,能真正在海外立足的企业要面临当地政策、文化理念、习惯、沟通协作、知识产权等多个风险。目前来看,在海外拓展业务方面较为推出的企业寥寥无几,除腾讯之外,仅蜗牛游戏与完美世界重点进行了海外布局。

  经常有玩家或企业畅想中国的游戏产品何时才可以如暴雪的《魔兽世界》端游、芬兰Supercell《部落冲突》手游一样,可以全球同步发行,在不断开拓的中国企业眼中,或许已经不远了。而本次成立全球研运支持部,更是凸显完美世界在全球化道路上走下去的信心与决心,未来中国企业势必会引领世界潮流。

0

主题

187

帖子

719

积分

高级会员

Rank: 4

积分
719
发表于 2016-4-13 10:11:07 | 显示全部楼层
假想,Dota2是TX代理..LOL是完美代理..会是什么样子的结果呢.....
您需要登录后才可以回帖 登录 | 立即注册

本版积分规则

作品发布|文章投稿|广告合作|关于本站|游戏开发论坛 ( 闽ICP备17032699号-3 )

GMT+8, 2025-12-15 03:38

Powered by Discuz! X3.4

Copyright © 2001-2021, Tencent Cloud.

快速回复 返回顶部 返回列表