游戏开发论坛

 找回密码
 立即注册
搜索
查看: 1316|回复: 0

《杀戮尖塔》拆解案(以战斗系统为主)

[复制链接]

5万

主题

5万

帖子

9万

积分

管理员

Rank: 9Rank: 9Rank: 9

积分
92631
发表于 2026-1-30 09:34:14 | 显示全部楼层 |阅读模式
微信图片_2026-01-30_091444_209.jpg

本文系作者投稿——

《杀戮尖塔》(Slay the Spire)是由 Mega Crit Games 开发的卡牌构筑类 Roguelike 经典,核心玩法融合随机冒险与策略卡牌,玩家需从铁甲战士、静默猎手等四位特性迥异的角色中任选其一,攀登三层随机生成的高塔,最终击败顶层 BOSS。游戏以回合制战斗为核心,每回合拥有 3 点能量供打出攻击、技能、能力三类卡牌,搭配战斗或事件中获取的不同稀有度遗物,可打造个性化卡组。

微信图片_2026-01-30_091915_400.jpg

微信图片_2026-01-30_091916_753.jpg

爬塔过程中,地图路线、敌人配置、奖励卡牌均随机生成,同时包含火堆回血、商店购卡删卡、问号事件等多元互动,让每一次游玩都充满新鲜感,策略调整成为通关关键。

这款游戏自 2017 年开启测试、2019 年推出正式版后,迅速风靡全球,登陆 PC、主机、移动端等多平台并获 Steam Deck 认证。它长期保持 Steam 平台 97% 的 “好评如潮” 评级,销量早已突破 150 万大关,中国玩家是核心受众之一。作为 “尖塔 Like” 品类的开创者与标杆,它不仅斩获 IGN 9 分超高评价,还催生了多款同类后继作品,玩家社区围绕卡组流派、进阶攻略的讨论热度居高不下,至今仍是卡牌与策略游戏爱好者心中的 “天花板” 级作品。

一、焦点

《杀戮尖塔》,这是一款融合了Rougelike要素的牌组构筑游戏,游戏的主要特点是:动态构建的牌组+可重复体验的内容。

首先是关于动态牌组构建,这也是本游戏的核心玩法。《杀戮尖塔》的玩法就是很经典的回合制,但与常见的卡牌类构建游戏提前构建卡组的模式有所不同的是,《杀戮尖塔》的卡牌构建模式是在局内随着敌人意图系统而同步构建,这也是《杀戮尖塔》一个令人津津乐道的点,即为表现敌人意图;

其次为Rouglelike随机性,《杀戮尖塔》有着高度的内容随机性,一个是刚刚提到的“动态构建牌组”,这本身也是随机性内容。还有游戏的战斗、道具、遗物等大量的随机性内容,玩家每次开局能体验不同的游戏内容。适当Rouglelike随机性的插入,这无疑是带给玩家游戏可探索欲/可挑战性的深刻体验;

最后是中短局策略,在内容高度随机的特点下,《杀戮尖塔》的平衡性设计保证了玩家可以通过合适的策略应对各种挑战,通关游戏,在游戏中,一局内容不超过20min,并设置特意断点(BOSS战等),可以存档的特性又让《杀戮尖塔》不同于一般需要深度策略的卡牌游戏,适合碎片化思考,新手难度也大大降低。但同时,多角色,多地图路径选择,深入游玩难度的阶梯式增加也增加了《杀戮尖塔》的可游玩性,游戏平衡性上针对不同玩家角色规划到位。

如下表,《杀戮尖塔》关于各个类型的游戏重点内容汇集如下,本文的初步脑图也将从这几个方面逐步展开。

微信图片_2026-01-30_091918_000.png

二、游戏系统架构图

2.1缩短版架构图

(附:【Xmind思维导图】《杀戮尖塔》脑图 https://app.xmind.cn/share/ihdUK ... 0-93a2-94036e5eccd9

如下:

微信图片_2026-01-30_091919_248.png

注释:

其中,以战斗系统为重点的介绍放到了动态牌组构建模块,但无论是角色养成,还是随机性体现,其实都在动态模块构建和Rouglike 随机性模块有所体现,比如,抽卡的随机性体现,药水出现的随机性等等。

2. 2完整版架构图

微信图片_2026-01-30_091920_560.jpg

三、玩家行为流程

3.1战斗系统详解

《杀戮尖塔》作为一款Rougelike 卡牌游戏,核心玩法在于卡组的构建,而在其中,最为重要的就是战斗系统的构建:

微信图片_2026-01-30_091921_800.png
战斗系统脑图详细图

首先,基础战斗机制为:回合制

战斗系统的循坏顺序逻辑为:

玩家抽卡——玩家消耗能量出卡——玩家对怪物造成伤害——怪物对玩家造成伤害——玩家继续抽卡(循环被打破的条件为玩家或者怪物一方血条变0)

而战斗的核心数值逻辑为:

在有限的出牌次数内进行攻击和防御、计算攻击和防御之间的差额,绝大部分战斗过程可以用简单的加减法实现。

3.2 玩家行为循环

基于《杀戮尖塔》的整体游戏节奏,以玩家行为作为最终的目的,核心就是生存,整个游戏框架缩短精减,有一个最底层基础的逻辑,玩家按照游戏逻辑,与特定按钮、特定区域之间进行交互,最终呈现出战斗过程以及战斗反馈。如下图:

微信图片_2026-01-30_091923_176.png
玩家行为循环图

在界面,玩家选择地图路径,挑选一条路径(路径结果可见)以进行接下来的游戏体验,具体路径的区别即为房间排列的不同(此处涉及到地图系统的设计)。

房间分为三类:火堆/怪物房/商店,三类房间中,核心为怪物房,而总体的玩家行为都依据怪物房(战斗)来进行,所以说,更精简的玩家行为系统可以表现为下图:

微信图片_2026-01-30_091924_472.png
玩家行为循环(精简版)

微信图片_2026-01-30_091925_680.png
战斗系统循环

3.3 战斗系统循环

当玩家进入房间(此处设计到角色系统的设计),根据自己所持有的卡牌组,从中进行抽卡,依据所对抗的怪物群(怪物系统)出卡,进行伤害计算,对血量基础进行判断,从而形成一个完整的策略。

3.3.1角色系统

关于角色系统的设计,首先我们可以有四个不同的角色,关于他们的特点分别是围绕几个重要的基础属性:

微信图片_2026-01-30_091926_889.png

微信图片_2026-01-30_091928_193.png
角色系统详细介绍

以铁甲战士为例,示意脑图展示如下:

关于各类角色的区别,《杀戮尖塔》的设计是非常精密的,不论你选择那种角色,你可以使用的流派都绝非一种,每一种流派的作战思路和带来的体验也是迥异的。每一个角色,都可以走不同的流派,而不同流派之间,利用机制差异替代数值堆砌,使得平衡性也处于波动不超过5%的区间。

微信图片_2026-01-30_091929_449.png

角色的设定,不仅仅从基础属性上进行区分,更重要的是根据不同角色设定的卡牌及形成的卡组,而归根到底,不同卡组的来源正是基于角色基础属性的设定,可以说,我们从基础属性的设定上面,就可以推测到这个角色设定的意图。例如,铁甲战士,最大的特色莫过于基础生命值最高,其所带的初始遗物“燃烧之血”——每场战斗结束后恢复6点生命值,而红牌中,最多的也是根据攻击牌属性的卡牌,于是玩家的流派也大体于与防御/力量相关。

比如:

微信图片_2026-01-30_091930_832.png

作为游戏初始角色,铁甲战士的流派设计围绕 “高血量、强攻防适配” 的核心特质展开,倾向于通过不同卡牌与遗物组合,分化出输出拉满、攻防一体、持续消耗等多种战斗风格,适配各类场景。

3.4抽卡循环

微信图片_2026-01-30_091932_080.png
抽卡循环示意图

在此战斗系统中,依据的形式为抽卡循环,具体示意图如下:

微信图片_2026-01-30_091933_504.png
卡牌系统

具体的解释性名词如下:

微信图片_2026-01-30_091934_825.png
牌组自循环

而其中的牌组自循也可以利用流程图表达,即为:

微信图片_2026-01-30_091936_080.png
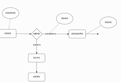
伤害结算示意图

3.5伤害结算系统

最终伤害=[(卡牌基础伤害 ± 固定修正) × 百分比倍率修正] + 额外附加伤害-目标格挡值

微信图片_2026-01-30_091937_424.png
伤害结算脑图

其中:

微信图片_2026-01-30_091938_712.png

可以发现,卡牌的单个伤害并不高,尤其是出现概率大的初始牌/普通牌,基础伤害基本差不多在10点以内,如果光靠这些单纯的基础牌进行无序叠加,肯定不是设计者期望玩家去做的操作,也不适合《杀戮尖塔》策略游戏的焦点,所以当牌组无策略发出时,回报率或者说为牌组性价比是非常低的,但当某些牌的固定搭配时,会使战斗基础数值得到翻倍!

比如说,以铁甲战士的红牌为例。

微信图片_2026-01-30_091940_000.png

假设基础力量为2,如果按照组合顺序“活动肌肉、突破极限、连续拳”出牌,伤害将会达到((2+2)*2+2)*4=40,远远大于基础伤害,可见正确的策略带来的回报是及其丰厚的,铁甲战士的力量流玩法就是在力量的基础上追求高翻倍,对敌人做到一击毙命。

这种策略的高额回报实际上会带给玩家无与伦比的游戏体感,这也是制作者的目的——思考策略带来的成就感,也正是这种成就感使得玩家投入更深入的游玩。

四、各系统局内循环

一级系统(游戏最核心的部分):战斗系统、角色行为系统、地图系统。

二级系统(组成游戏可玩性的要素):角色系统、卡组系统、意图系统、属性系统、状态系统、商店系统、休息处系统、关卡系统、美术资源。

三级系统(增强游戏可玩性的要素):货币系统、强化系统、药水系统、事件系统、遗物系统。

微信图片_2026-01-30_091941_424.png
局内循环泳道图

四级系统(润色):资源规划、角色熟练度系统(偏向局外循环)、世界观系统。

系统绝非是单独存在的,而是一个有机的整体,就算是《杀戮尖塔》这样的精巧的系统组合,各个系统之间的联系也是紧密的,最核心的一级系统为主,也是玩家最容易看到的系统,二级系统是紧随之后的,为一级系统增添血肉,丰富骨架,也是整个游戏可玩性的组成部分,一般策略游戏的深度也是从此处延深;三级系统和二级系统是彼此丰富的概念,但三级系统更多产出二级系统。

五、卡牌价值测算(以铁甲战士为例)(附excel)

5.1基础价值确定

微信图片_2026-01-30_091943_025.png

在excel中,总列了铁甲战士的所有卡牌于“卡牌总表”中,如下:

5.1.1基准确定

在《杀戮尖塔》中,红色牌最开始分给玩家的有初始牌。

微信图片_2026-01-30_091944_521.png

基于初始牌,我们可以定一个基准价值(可以把它当作类似于货币的概念,等价替代物),用以等效其他牌的伤害。

在此,我们可以设定:

1点伤害=1点价值

1点耗能(=6点伤害)=6点价值

但需要明确,此处的价值并不等效于最终价值,因为还要考虑各类修正因子,在此我们先不把卡组策略修正因子/关卡对局数量等修正因子等算入考虑,只先关注单牌的“性价比“。

那我们可以先列出一些核心效果的等效价值,如下表

核心效果量化列表 (价值点):

微信图片_2026-01-30_091946_041.png

解释:

1格挡 = 0.9 点: 防御折价原则。相比伤害,纯粹的格挡不具终结战斗的能力,存在机会成本和潜在风险(例如对手上易伤后打出的伤害更高),故需折价补偿。参照「防御」(1能耗=5格挡<6伤害=1能耗)。

抽1张牌 = 3点:卡牌优势乘数。源自行为心理学研究。抽牌提供卡牌选择权、潜在高收益(抽到关键牌)以及减少卡组不确定性,给玩家带来的预期愉悦感和战略价值远高于等量的伤害或格挡。经验值表明其对玩家的心理权重约为伤害的3倍。

施加1层「易伤」或「虚弱」= 4点: 团队收益放大器/干扰系数原则。效果能显著改变对手行为模式(诱使防御/被迫接受更高伤害)或放大己方/团队后续输出,其价值远超基础数值。

获得1层「力量」或「敏捷」= 2.0 点: 成长性收益折现。属性的成长性收益需要后续回合和卡牌配合才能完全兑现(延迟收益),存在机会成本和不确定性。

获得1点能量 = 5.0 点: 突破性资源溢价。能量是游戏回合内最核心的限制资源。获得额外能量能够在本回合突破资源限制,打出更多或更强力的卡牌组合,收益巨大且立竿见影(有时甚至能立即改变战局)。其价值远超基础数值设定,溢价来自对回合制核心约束的突破。

永久强化效果 ≈ 8.0 点: 规则颠覆溢价。永久强化(例如永久提升力量、关键能力牌如「腐化」的消耗机制革新)彻底打破了战斗内资源(如能量、卡牌)或角色属性(如力量、敏捷)的常规守恒规则,提供了稳定、持续的长期优势(跨越多个战斗)。这种对基础规则的突破和强力的滚雪球效应,使其价值极高。设定为8点是一个代表其“终极性”和“稀缺性”的经验值。

5.1.2基础价值 (Vb)

基础价值是卡牌价值的核心锚点,源自万智牌之父提出的 “能量效率” 理论,以初始卡牌为标尺量化各类效果,再结合能耗和卡牌类型调整。

核心公式: Vb = (核心效果总价值 / 消耗能量) * 卡牌类型衰减系数 (K)

其中,核心效果总价值即为此卡牌计算价值总和,卡牌类型衰减系数 K 是为了平衡不同类型卡牌的泛用性,按照红色牌的类型规定数值。

微信图片_2026-01-30_091947_528.png

故可以得到红色牌的Vb值,计算登记在excel表中。

微信图片_2026-01-30_091949_048.png

先找到规定简单的卡牌(卡组功能弱链接),发现初步规律,以卡牌类型作为区别,红色牌价值的最大,平均,最小值如下:

大致推测出所有卡组的Vb值,如下:

微信图片_2026-01-30_091950_545.png
(标蓝卡组为关联性更强的卡牌,在此统一规定为单类型稀有度下的均值)

得到一个大致价值曲线,如下:

其中:X轴代表卡牌类别:0——初始卡,1——普通卡,2——罕见,3——稀有

Y轴代表卡牌估测Vb值

攻击卡

微信图片_2026-01-30_091952_233.png

技能卡

微信图片_2026-01-30_091953_825.png

能力卡

微信图片_2026-01-30_091955_416.png

综合对比

微信图片_2026-01-30_091956_944.png

可以得到:

微信图片_2026-01-30_091958_536.png

微信图片_2026-01-30_092000_112.png

故可以得到:

能力牌平均Vb=10.68 > 技能牌Vb=9.77 > 攻击牌Vb=9.55

注:此处得到的价值曲线仅仅在单排维度下考虑,控制变量法下的观察值,并不是真正的价值,在此得出,证明了设计者在初设计时,规定的三种类型卡牌的性价比的区分,更强调了能力牌——后期卡组综合策略的重点设计向量。

六、思考

通过优秀的游戏设计方案,自然而然可以得到一些适合市场,符合玩家心理的设计规律,《杀戮尖塔》中最让人眼前一亮的设计有下面几点:

微信图片_2026-01-30_092001_672.png

6.1 格挡清零

微信图片_2026-01-30_092003_296.png

能量在《杀戮尖塔》的局内系统中被规定为有限的资源,用来出牌的“费用“之一,而实际上,能量是间接费用,真正被消耗的全局资源,也是我们强调了数遍的真正资源“生命值”,回到之前的玩家行为循环图,可以发现,能量是为了增加战斗力,增加战斗力是为了获得战斗胜利,战斗胜利是为了获得奖励以及继续爬塔,甚至获得奖励也是为了增加战斗力。

那获得胜利的依据是什么?

微信图片_2026-01-30_092004_856.png

是血量HP不等于0

归根到底,一切玩家行为都是为了满足血量不等于0这一个条件,这是一切玩家行为的底层逻辑。

基于这一底层逻辑,基础的生命值是不满足战斗需求的,常规的做法比如制造回血机制,《杀戮尖塔》在此上为了限制血量的恢复,突出血量这一属性的重要性,于是,一个名为“格挡值”的机制诞生。

血防关系解耦如下:

格挡作为临时性防御资源- 生命值作为永久性状态资源

格挡提供零成本临时防护,不破坏血条稀缺性,也提供了回复策略。但他必须和血量区分开,于是,’格挡清零’出现了,设计的目的就是为了防止防御资源累积。

6.2 能量限制

作为策略游戏,《杀戮尖塔》肯定需要突出策略精密性,而这里面的突破点设计者设定为了能量限制,其实就是玩家为了达到“使血量不等于0”这一目的而做到策略:增加“防御”,增加“攻击”,增加“对己方增益效果/对敌方减益效果”等等策略之间的矛盾,单回合3——4的能量不足以达到所有的目的,势必会造成矛盾,而设计的目的就是为了限制单回合操作力。

同时,这也提供了策略点,比如:攻击/防御的即时抉择;增益卡牌的机会成本等等。

6.3 意图可见

意图可见意思是敌回合开始公示下轮行动(攻击数值/即将施展负面效果/蓄力状态),不同于一般的卡牌类游戏的不可见。

而这样设定的目的主要是:

  • 预判式资源分配
  • 破解特殊机制
  • 降低可玩门槛

毕竟《杀戮尖塔》的设计焦点之一即为,中短级策略,意图可见系统很好的带给玩家低入门门槛。

文/14725812
您需要登录后才可以回帖 登录 | 立即注册

本版积分规则

作品发布|文章投稿|广告合作|关于本站|游戏开发论坛 ( 闽ICP备17032699号-3 )

GMT+8, 2026-5-13 00:08

Powered by Discuz! X3.4

Copyright © 2001-2021, Tencent Cloud.

快速回复 返回顶部 返回列表